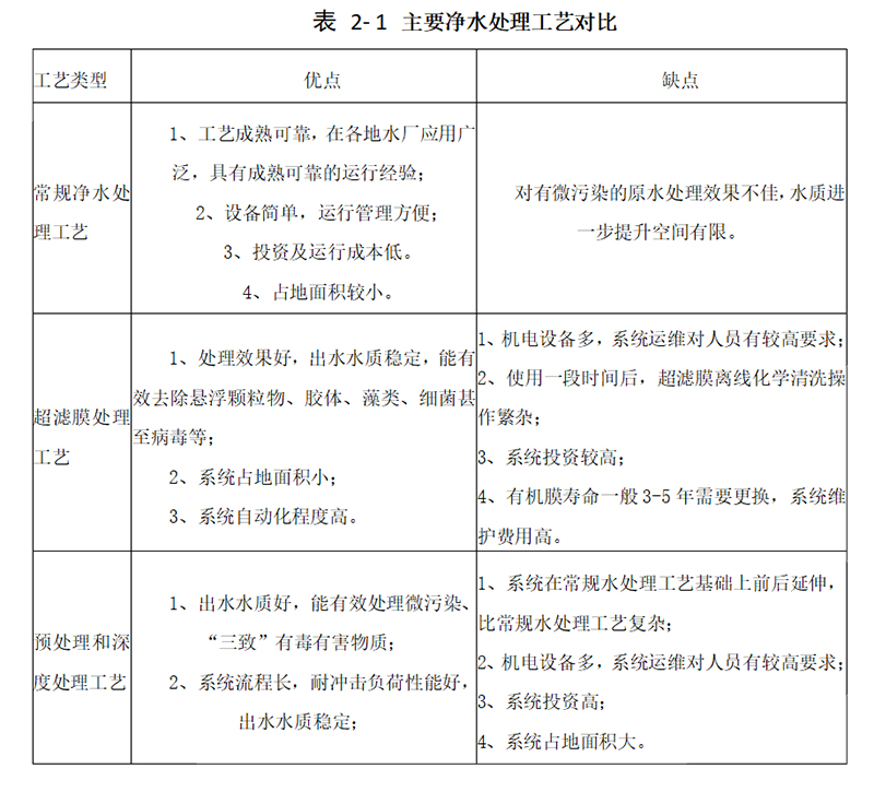
?????????澻????????
??ν???????????????????????壺????????????????????????????????????????????????????Χ??????????????????????????????????????????(????)?????????????
??????????????????????????????????????????(??????)?????????????????????????????????????????????????????????????????????????????????????????????????????ú????????????????
????????????????????????????????????????????????????????????????????????????????????????????????????????????????????????????????????????????
????????????????
?????Ultrafiltration??????д?UF????????????????????????????????????????????????????С????????????????????????????????С???????????????????????????????????????????????????????????????????????????????????????????????????????????????????????????????????????????????????κ????
??????????????
????????????Ч??????????????????????????????????????????????????????Ч??????????洦??????е???????????????????????????????????????????У???????????????洦??????е????????????????????????????????????????????????У????????????????????????????????????????????????????????????????????????????????л???????????????????????????????????-?????????????????????????????????л?????????????????????л???????Ч?????????????????????????л??????????е??л???????????????????????????????????????????л???????Ч???????????????????????????????????????????????????????????????????????????????
?????????????????????????????????????????????????Ч????COD??NH3-N????????????????????????г???????????0.1NTU???л????NH3-N???Ч?????????????β??????????????????????????????????????泬????????????????????????????????????????????????????ó????????????????0.2NTU????0.1NTU???£???????????????????й?????????????????????????????????????????????н??????????????????????????????????????????Щ????????????????????????
??????
??????????????????????к??ж????ж??к????????????°?????????????????????????????????????????????????????ó???????????????????Щ?????????????????Σ??????????????????????????????????????????????????????
?????????????????????????????????????????????????????????????????????????????????????????????????????????????????????????????????????????????????????????????????????????????????????ζ???????????????????????????????????????????????洦?????????У???????Ч???????????????????????????????????????????????????????????????彡??????????????????????????????????????????????????????????????????????????????????洦????????????о?????????????????????????????????????????????????????????????????????????y???



